KEKELUARGAAN PENGIRAT SILATURRAHIM
Suka Suka Saja
Assalamualaikum
Blog ini hanya untok suka suka saja.
Selamat membaca dan mengiratkan silaturrahim
Insya Allah, Allah jua yang memberikan rahmah Nya serta menjadikan kita umat Nabi Muhamamd Sallullah Alaihi Wassalam.
HRH Awang Tajuddin
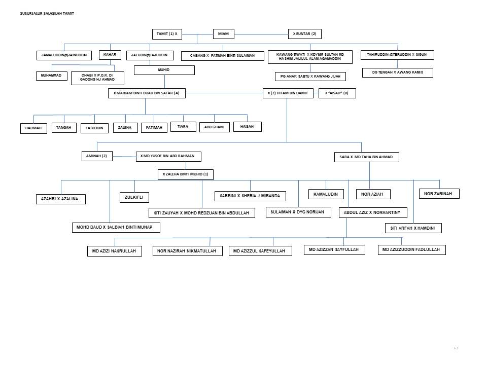
Salasilah keluarga
Salasilah Keluarga ku
Home
Subscribe to:
Comments (Atom)